首页
集团概况
集团简介
集团领导
部门设置
下属企业
组织架构
集团产业
新闻中心
C7(中国)要闻
经营管理
企业党建
清廉C7(中国)
安全生产
信息公开
工作制度
信息公开年度报告
C7(中国)专题
社会责任
企业风采
企业文化
企业文化
C7(中国)文化
笔韵视界
人才招聘
公告
集团公告
C7(中国)资产交易平台信息公告
首页
新闻中心
企业党建
党务公开
正文
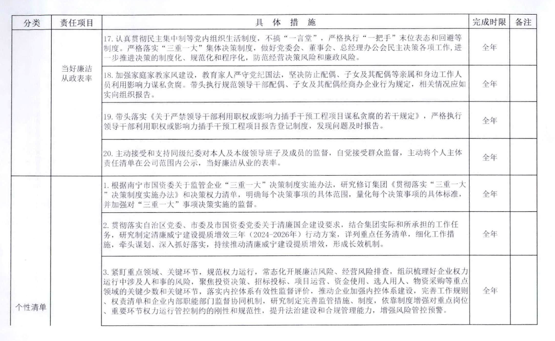
c7网站2024年党风廉政建设领导班子、主要负责人及其他班子成员主体责任清单
发布时间:2024-08-01
点击量:
附件【
c7网站2024年党风廉政建设领导班子、主要负责人及其他班子成员主体责任清单.pdf
】已下载
次
杏彩网页版登录入口
|
五大联赛官方网页版
|
众博在线
|
乐动网站
|
众博在线登录
|
球王会网页
|
乐竞体育官方
|
宝盈下载官网
|
国际足联官网
|